赛车手游5日起停止赛车手游末路天天飞车
《天天飞车》是腾讯旗下的老牌竞速手机游戏,属于腾讯旗下的天天系列。游戏以竞速为主。除了竞速,玩家还装扮角色和赛车,这也吸引了很多玩家。

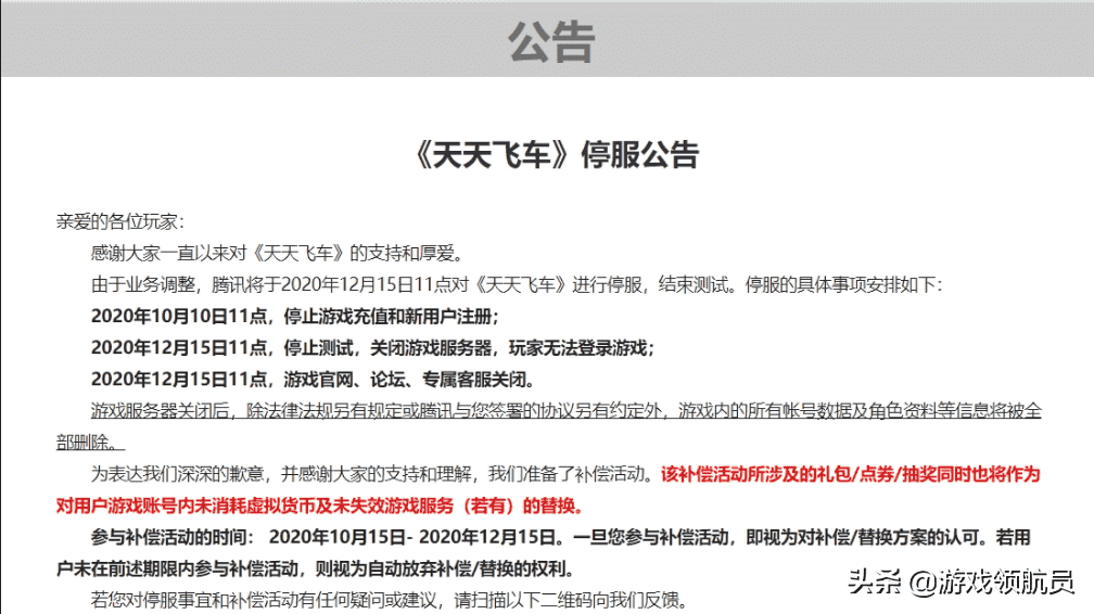
然而,正是这样一款老式的竞速手机游戏将于12月15日正式停止服务。停止服务意味着游戏项目的完全结束,游戏的生命周期结束,离线玩家无法登录游戏,游戏相关账户信息和数据将被删除。对于每天飞行的老玩家来说,一个时代已经结束了。
有趣的是,手机游戏《天天飞车》直到15日即将停止服务,仍处于测试阶段,官方公告中也出现了天天飞车结束测试。天天飞车的测试还没有结束,这有点讽刺。

《每日飞车》停止服务有点令人印象深刻,这也是一个信号,因为你知道,除非你必须没有玩家和收入,否则游戏通常不会离线关闭。即使在过去的9年里推出了终端游戏《QQ幻想世界,虽然内容没有更新,但到目前为止还没有停止服务,充电系统仍然保留,游戏仍然保留了一些服务器供老玩家怀旧。天天飞车直接选择下架停车,这足以看出天天飞车没有商业价值,所以选择了最极端的停车。

因此,我们也可以看到,在竞速手机游戏普遍不乐观的情况下,一些影响不大的游戏已经停止服务,每日飞车也有点出名,我们知道它即将停止服务,那些小公司开发的未知作品停止服务不能被视为游戏新闻,幸存者偏差,死多少竞速手机游戏可以想象。

除了腾讯的《天天飞车》,还有很多竞速手游,《跑卡丁车手游》,《QQ飞车等等,玩家想玩速度游戏有很多选择,但除了速度游戏,玩家有更多的选择,速度这个小类别的游戏已经结束了吗?每日飞车停止这个信号可能会给类似的游戏敲响警钟,是时候拿出新的游戏玩法和新内容来抓住玩家了,而不是无尽的皮肤,充电活动。
关注游戏新闻的玩家小伙伴关注我吧,我们下期见。











